El enfoque de procesos se ha convertido en una herramienta fundamental para la mejora continua en diversas organizaciones. A través de ejemplos prácticos, es posible entender cómo este enfoque transforma la gestión y optimiza resultados. En este artículo, exploraremos diferentes casos que demuestran la eficacia del enfoque de procesos, permitiendo a los profesionales reconocer su importancia y aplicabilidad en el ámbito empresarial.
Adentrándonos en estos ejemplos, descubriremos estrategias exitosas que han permitido a las empresas elevar su rendimiento y adaptarse a un entorno competitivo en constante cambio.
Contenido
Ejemplos Prácticos de Enfoque de Procesos en Diversos Sectores
El enfoque de procesos es una metodología que permite a las organizaciones optimizar su funcionamiento mediante la identificación, gestión y mejora continua de sus procesos. A continuación, se presentan ejemplos prácticos de este enfoque en diversos sectores:
- Sector Industrial:
- Producción Automotriz: En fábricas de automóviles, el enfoque de procesos se aplica para mejorar la cadena de montaje. Al implementar un sistema de gestión de calidad, se pueden identificar cuellos de botella y reducir el tiempo de producción mediante técnicas como el Just in Time (JIT).
- Mantenimiento Predictivo: En la industria manufacturera, se utilizan sensores y análisis de datos para prever fallos en maquinaria. Esto permite programar mantenimientos antes de que ocurran fallos, aumentando la eficiencia operativa.
- Sector Servicios:
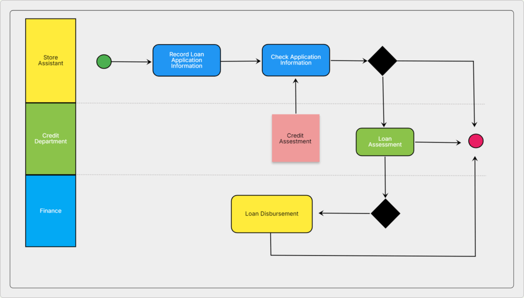
- Banca: Las instituciones financieras han adoptado un enfoque de procesos para optimizar la atención al cliente. A través de la reingeniería de procesos, se han simplificado los trámites de apertura de cuentas, reduciendo el tiempo de espera y mejorando la satisfacción del cliente.
- Hospitales: En el ámbito de la salud, se han implementado sistemas de gestión de procesos para mejorar la atención al paciente. Un ejemplo es la creación de flujos de trabajo estandarizados que aseguran un diagnóstico y tratamiento más rápido y eficaz.
- Sector Tecnológico:
- Desarrollo de Software: En empresas de tecnología, se utiliza el enfoque ágil, que se basa en procesos iterativos y colaborativos. Esto permite a los equipos adaptarse rápidamente a los cambios y entregar productos de alta calidad en plazos más cortos.
- Ciberseguridad: Las organizaciones están implementando marcos de gestión de riesgos que les permiten identificar y mitigar amenazas. A través de procesos bien definidos, se pueden realizar auditorías de seguridad y responder a incidentes de manera efectiva.
- Sector Alimentario:
- Cadena de Suministro: En la industria alimentaria, el control de procesos es crucial para garantizar la calidad y seguridad de los productos. La implementación de sistemas de trazabilidad permite monitorizar cada etapa desde la producción hasta la distribución.
- Gestión de Residuos: Muchas empresas están adoptando procesos sostenibles para minimizar el desperdicio alimentario. Esto incluye la optimización de inventarios y la utilización de tecnologías que permiten reciclar o reutilizar subproductos.
El enfoque de procesos no solo mejora la eficiencia y la calidad, sino que también fomenta una cultura de mejora continua dentro de las organizaciones. Adaptar este enfoque a diferentes sectores permite a las empresas enfrentar desafíos únicos y maximizar su rendimiento.
Definición del Enfoque de Procesos
El enfoque de procesos es una metodología que busca optimizar la gestión de organizaciones a través de la identificación, análisis y mejora continua de sus procesos. Este enfoque considera a cada proceso como un conjunto de actividades interrelacionadas que transforman insumos en productos o servicios. La clave es entender cómo estas actividades se conectan entre sí y contribuyen al logro de los objetivos estratégicos de la organización.
Un proceso puede ser visto como una serie de pasos que deben seguirse para alcanzar un resultado específico. Al implementar un enfoque de procesos, las organizaciones pueden identificar cuellos de botella, redundancias y áreas de mejora. Esto no solo mejora la eficiencia operativa, sino que también aumenta la satisfacción del cliente al ofrecer productos y servicios de mayor calidad.
Además, el enfoque de procesos fomenta una cultura de mejora continua, donde todos los miembros de la organización están involucrados en la identificación de oportunidades de mejora y en la implementación de cambios. Esta mentalidad proactiva es esencial en un entorno empresarial altamente competitivo.
Ejemplos de Aplicación en Diversos Sectores
La aplicación del enfoque de procesos es versátil y se puede observar en diversos sectores. A continuación, se presentan algunos ejemplos destacados:
- Sector Salud: En hospitales y clínicas, se utilizan diagramas de flujo para mapear el proceso de atención al paciente, desde la admisión hasta el alta. Esto permite identificar ineficiencias y mejorar la experiencia del paciente.
- Industria Manufacturera: Las fábricas implementan técnicas de control de calidad a lo largo de su línea de producción. Cada etapa del proceso de fabricación se analiza para asegurar que cumpla con los estándares requeridos.
- Servicios Financieros: Los bancos han adoptado procesos automatizados para la aprobación de créditos, reduciendo significativamente el tiempo de respuesta y mejorando la satisfacción del cliente.
Estos ejemplos demuestran cómo el enfoque de procesos puede ser adaptado a diferentes contextos, mejorando la eficiencia y la calidad del servicio ofrecido. La clave radica en la capacidad de cada sector para personalizar este enfoque según sus necesidades y objetivos.
Herramientas Utilizadas en el Enfoque de Procesos
Para implementar un enfoque de procesos eficaz, las organizaciones suelen utilizar diversas herramientas que facilitan la identificación y mejora de los mismos. Algunas de las más comunes incluyen:
- Diagramas de Flujo: Permiten visualizar los pasos de un proceso y sus interacciones, facilitando la identificación de áreas problemáticas.
- Mapeo de Procesos: Involucra la creación de un mapa detallado que ilustra cómo se lleva a cabo un proceso en la realidad.
- Análisis de Causa Raíz: Ayuda a identificar las causas subyacentes de problemas dentro de un proceso, permitiendo soluciones más efectivas.
- Indicadores Clave de Desempeño (KPIs): Se utilizan para medir la eficacia y eficiencia de cada proceso, asegurando que estén alineados con los objetivos organizacionales.
Estas herramientas son esenciales para llevar a cabo un análisis exhaustivo y para garantizar que los procesos sean continuamente optimizados. La elección de herramientas dependerá del tipo de proceso y de los objetivos específicos que se persigan.
Beneficios del Enfoque de Procesos
La adopción del enfoque de procesos ofrece múltiples beneficios a las organizaciones que deciden implementarlo. Algunos de los más relevantes son:
- Mejora de la Eficiencia: Permite identificar y eliminar actividades innecesarias, optimizando el uso de recursos.
- Aumento de la Satisfacción del Cliente: Al mejorar la calidad de los productos y servicios, se incrementa la lealtad del cliente.
- Facilitación de la Toma de Decisiones: Proporciona datos claros y medibles sobre el desempeño de los procesos, lo que ayuda a los líderes a tomar decisiones informadas.
Cada uno de estos beneficios contribuye a la competitividad y sostenibilidad de la organización en el mercado actual. La implementación efectiva del enfoque de procesos puede ser un factor determinante en el éxito a largo plazo de cualquier entidad.
Desafíos en la Implementación del Enfoque de Procesos
A pesar de los numerosos beneficios, la implementación del enfoque de procesos también presenta desafíos significativos. Algunos de los principales obstáculos incluyen:
- Resistencia al Cambio: Muchos empleados pueden mostrarse reacios a adoptar nuevas metodologías y tecnologías, lo que puede obstaculizar la implementación.
- Falta de Capacitación: La ausencia de formación adecuada en la gestión de procesos puede limitar la efectividad del enfoque.
- Costos Iniciales: La inversión inicial en herramientas y capacitación puede ser vista como una carga financiera por parte de algunas organizaciones.
Superar estos desafíos requiere una planificación cuidadosa, así como el compromiso de la alta dirección para fomentar una cultura de mejora continua. La comunicación clara y la formación adecuada son fundamentales para facilitar el cambio y asegurar la aceptación de todos los involucrados.
Preguntas Frecuentes
¿Cuáles son algunos ejemplos prácticos del enfoque de procesos en la gestión de calidad en organizaciones industriales?
Algunos ejemplos prácticos del enfoque de procesos en la gestión de calidad en organizaciones industriales incluyen:
1. Mapeo de procesos: Identificar y documentar cada etapa de la producción para mejorar la eficiencia.
2. Control de calidad en línea: Implementar inspecciones regulares durante la producción para detectar defectos a tiempo.
3. Análisis de causa raíz: Utilizar herramientas como el Diagrama de Ishikawa para resolver problemas recurrentes en los procesos.
4. Mejora continua: Aplicar el ciclo PDCA (Planificar, Hacer, Verificar, Actuar) para optimizar constantemente los procesos.
Estos ejemplos ayudan a asegurar que los productos cumplan con los estándares de calidad establecidos.
¿Cómo se implementa el enfoque de procesos en el desarrollo de proyectos en el ámbito de la ingeniería?
El enfoque de procesos en el desarrollo de proyectos de ingeniería se implementa a través de las siguientes etapas:
1. Definición de objetivos: Se establecen metas claras y medibles.
2. Planificación: Se desarrollan planes que detallan los recursos, plazos y actividades necesarias.
3. Ejecución: Se lleva a cabo el trabajo conforme a lo planificado, asegurando la calidad en cada etapa.
4. Monitoreo y control: Se supervisa el progreso y se realizan ajustes según sea necesario.
5. Cierre: Se evalúa el proyecto y se documentan lecciones aprendidas para futuros proyectos.
Este enfoque permite una gestión más eficiente y efectiva de los recursos y riesgos asociados al proyecto.
¿Qué ejemplos ilustran la aplicación del enfoque de procesos en la mejora continua dentro de una empresa de servicios?
Ejemplos que ilustran la aplicación del enfoque de procesos en la mejora continua dentro de una empresa de servicios incluyen:
1. Mapeo de procesos: Identificación y análisis de cada etapa del servicio al cliente para detectar ineficiencias.
2. Feedback de clientes: Implementación de encuestas para recoger opiniones y ajustar los servicios según las necesidades.
3. Capacitación continua: Formación regular del personal para mejorar habilidades y optimizar la atención al cliente.
4. Análisis de tiempos de respuesta: Evaluación constante de los tiempos de atención para reducir retrasos y mejorar la satisfacción del cliente.
Estos ejemplos permiten a la empresa identificar áreas de mejora y optimizar continuamente sus servicios.
¿De qué manera los ejemplos de enfoque de procesos pueden ser utilizados para optimizar la cadena de suministro en empresas manufactureras?
Los ejemplos de enfoque de procesos pueden ser utilizados para optimizar la cadena de suministro en empresas manufactureras mediante la identificación y eliminación de cuellos de botella, la mejora de la comunicación entre departamentos y la implementación de métricas de desempeño. Al aplicar estas prácticas, se logra una mayor eficiencia, reducción de costos y una mejor satisfacción del cliente.
En conclusión, el enfoque de procesos ofrece una perspectiva valiosa para mejorar la eficiencia y efectividad en diversas áreas. Al aplicar los ejemplos discutidos, se pueden identificar oportunidades significativas de optimización. Te invitamos a compartir este contenido y a seguir explorando más sobre este tema esencial.















